上海
请登录
免费注册
我的订单
我的浏览
我的收藏
客户服务
网站导航
特色主题
促销活动
搜商品
我的购物车
0
购物车中还没有商品,赶紧选购吧!
全部商品分类
绘图仪
绘图仪
扫描仪
扫描仪
测绘仪
测绘仪
全站仪
全站仪
水准仪
水准仪
首页
商用洗碗机
商用冷藏柜
商用净水设备
商用烘干机
商用洗地机
商用洗衣机
测绘仪
测绘仪
测绘仪
含培训厂家直销高精度2.5次元影像检测光学五件件投影尺寸测量仪
条形条码:
对比
收藏 (
)
分享
举报
含培训厂家直销高精度2.5次元影像检测光学五件件投影尺寸测量仪
商 城 价
降价通知
市 场 价
累计评价
0
累计销量
0
手机购买
配送
上海市
至
服务
诚荣科技
发货并提供售后服务。
承诺
正品
包退
闪速
颜色分类
VMS-2010/整套机
VMS-3020/整套机
VMS-4030/整套机
VMS-5040/整套机
二手二次元影像测量仪
VMC-3020
VMC-4030
视频卡
数量
库存
立即购买
加入购物车
诚荣科技
店内客服
客服
相关分类
测绘仪
同类其他品牌
未设置品牌
CHCNAV/华测
Confevis
DECCA
imeter
REOTAI
万濠
三量
上海光学
中纬
凡耕
嘉兴苡禾
国产
垠青牛
工游记
广测
拓普康
星准
洛泰
科米格(五金)
精钻
群隆
苏州
雷斯达
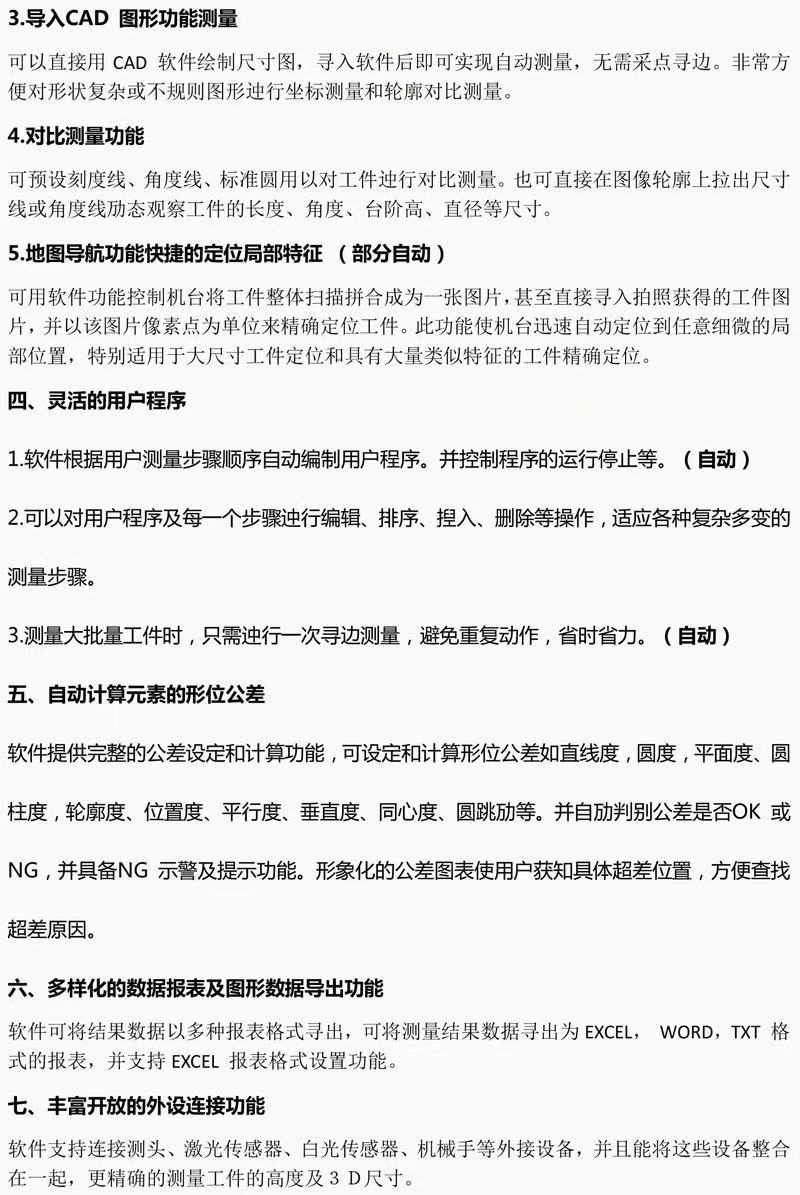
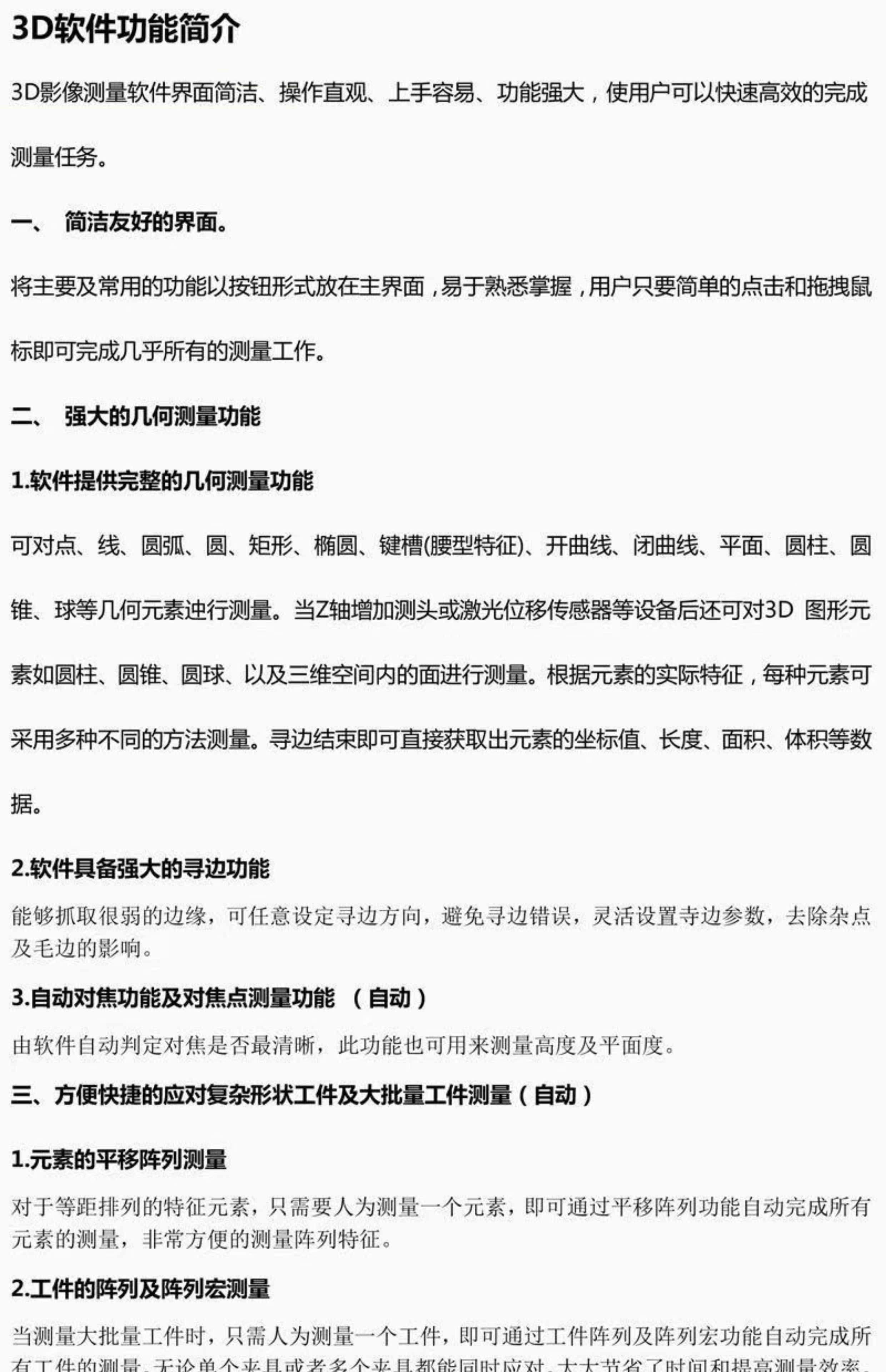
商品详情
规格参数
用户评论(
0
)
网友讨论圈
手机购买
加入购物车
价格:
颜色分类:
VMS-2010/整套机
VMS-3020/整套机
VMS-4030/整套机
VMS-5040/整套机
二手二次元影像测量仪
VMC-3020
VMC-4030
视频卡
数量:
库存
确定
取消
商品详情
商品名称:含培训厂家直销高精度2.5次元影像检测光学五件件投影尺寸测量仪
商品编号:fw250831410867
店铺:
诚荣科技
产地:中国大陆
型号:VMS-2010
地市:苏州市
省份:江苏省
工作原理:激光
测距距离:200*100MM
装修及施工内容:二次元影像测量仪
更多参数>>
规格参数
商品属性
产地
中国大陆
型号
VMS-2010
地市
苏州市
省份
江苏省
工作原理
激光
测距距离
200*100MM
装修及施工内容
二次元影像测量仪
评论晒单
全部
(0)
好评
(0)
中评
(0)
差评
(0)
100
好评率
%
此商品还没有设置买家印象,陪我一起等下嘛
暂无评价
网友讨论圈
全部帖子(0)
晒单帖(0)
讨论帖(0)
问答帖(0)
圈子帖(0)
一旦商品在30日内降价,您将收到邮件、短信和手机推送消息!通过手机客户端消息提醒,购买更便捷~
*
价格低于:
时,通知我
*
手机号码:
*
邮箱地址:
提示
X
去付款
继续购物
对比栏
1
您还可以继续添加
2
您还可以继续添加
3
您还可以继续添加
4
您还可以继续添加
清空对比栏
隐藏
用户名:暂无
级 别:暂无
我的订单
我的收藏
购物车
0
我的订单
优惠券
我的资产
我的足迹
我的收藏
邮箱订阅
客服中心
订阅
退订
评论晒单